近日
山西省公用品牌建设联合会

关于2025年度“山西精品” 产品和服务名单的通告
按照山西省人民政府《关于打造“山西精品”全方位推动高质量发展的意见》(晋政发〔2021〕45号)要求,我会重点围绕我省制造业、农业、文化旅游业等优势和特色产业,经过企业申报、形式审查、标准先进性评价、现场核查、认证 / 采信、征求意见、公示、会议研究等严格的评定程序,确定了2025年度“山西精品”产品和服务名单,现予通告。
附件:2025年度“山西精品”产品和服务名单
山西省公用品牌建设联合会
2025年11月14日
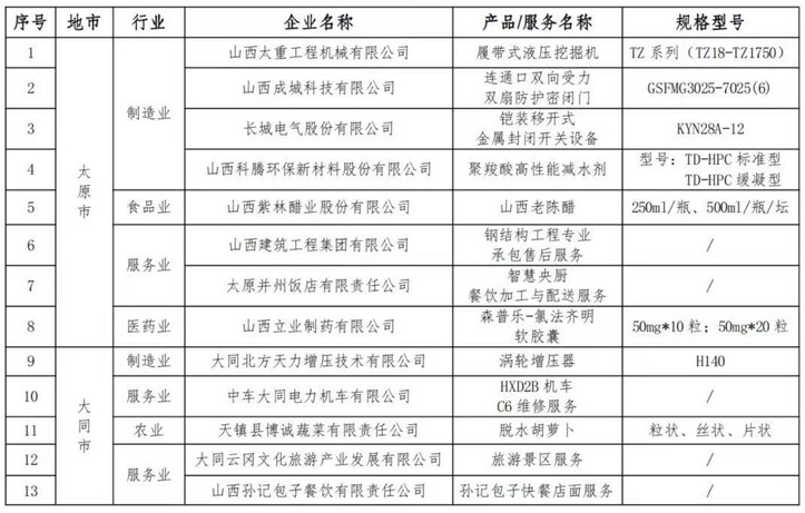
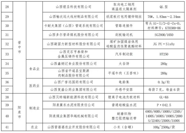
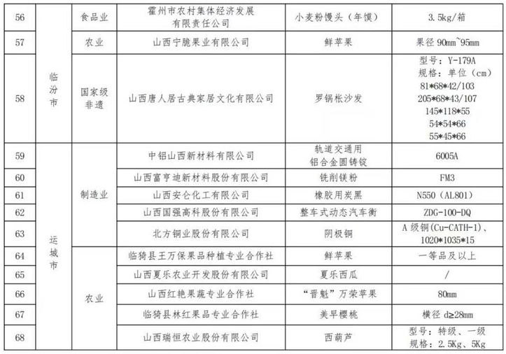
2025年度“山西精品”产品和服务名单







